Knowledge Base
AirGradient Open Air Outdoor Air Quality Monitor Technical Documentation (PCB Version 1.1)
Technical Documentation of the AirGradient Open Air Outdoor Air Quality Monitor. Replaced by newer instructions.
Table of Contents
Introduction
These are the technical documentations for the AirGradient Open Air outdoor monitor for PCB version 1.1. If you have a different version please find your correct build instructions in this overview. The version number is printed on the PCB.
The corresponding built instructions are available here.
BOM
| Designator | Package & Designation | Quantity |
|---|---|---|
| C2 | C_0603_1608Metric | 0.01uf | 1 |
| C9,C3,C1,C12,C13,C10,C5,C7 | C_0603_1608Metric | 0.1uf | 8 |
| C8 | C_0603_1608Metric | 22uf / 10V | 1 |
| D2 | LED_D3.0mm | LED | 1 |
| PM2,PM1 | Molex_PicoBlade_53261-0871_1x08-1MP_P1.25mm_Horizontal | Conn_01x08_MountingPin | 2 |
| R4,R5 | R_0603_1608Metric | 5.1K | 2 |
| R1 | R_0603_1608Metric | 75R | 1 |
| F1 | Fuse_1206_3216Metric | 1A 16V | 1 |
| D1 | MHS110WDT-C1 | LED | 1 |
| R3 | R_0603_1608Metric | 51K | 1 |
| R9,R8 | R_0603_1608Metric | 10K | 3 |
| C4 | C_0603_1608Metric | 1uf | 1 |
| U1 | SOT-23-6 | TPL5010 | 1 |
| I2C1 | PinSocket_1x04_P2.54mm_Vertical | Conn_01x04 | 1 |
| SW1 | TS-1096-A1B2-D2 | SW_Push | 1 |
| USB1 | USB_C_Receptacle_GCT_USB4105-xx-A_16P_TopMnt_Horizontal | USB_C_Receptacle_USB2.0 | 1 |
| C6 | C_0603_1608Metric | 10uf / 25V | 1 |
| R6,R2 | R_0603_1608Metric | 100K | 2 |
| U3 | SOT-223-3_TabPin2 | LM1117-3.3 | 1 |
| IO1 | PinSocket_1x06_P2.00mm_Vertical | Conn_01x06 | 1 |
| U2 | XCVR_ESP32-C3-MINI-1-N4 | ESP32-C3-MINI-1-N4 | 1 |
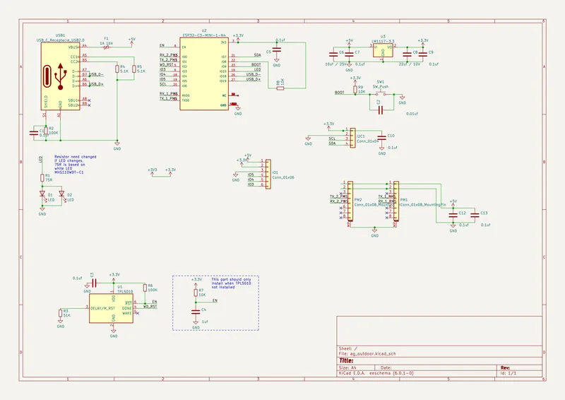
Schematics

(right click, open image in new tab for full screen)
PCB

The KiCad files are available for download here.
CC BY-SA 4.0 Attribution-ShareAlike 4.0 International
This work is licensed under CC BY-SA 4.0.
This license requires that reusers give credit to the creator. If you remix, transform, or build upon the material, you must distribute your contributions under the same license as the original.
Copyright AirGradient Co. Ltd.